大众ID系列被曝大面积车机故障 车主维权 回应来了:已有技术解决方案


日前,网上曝光了一份由上汽大众车主联合发布的《致上汽大众的一封信》,其内容直指大众ID系列车型的车机问题。

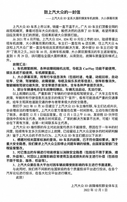
信中对该车型故障的汇总包括:车机频繁断网,各种故障码随机出现,导航及CarPlay功能不能使用,娱乐系统不能使用,车机频繁重启;大小屏幕双黑;部分车辆通电后全车故障码爆出,车辆无法启动,无法行驶等。

大众ID系列被曝大面积车机故障 车主维权 回应来了:已有技术解决方案

据界面新闻消息,针对这些问题,上汽大众回应称,会尽快为用户排查相关故障原因,尽快处理相关问题。“经过一系列的技术分析、软件优化及测试验证,目前针对用户反映的情况我们已有相应的技术解决方案,并将于近期很快推出。”

大众ID系列被曝大面积车机故障 车主维权 回应来了:已有技术解决方案

从上汽大众官网社区获悉,有多位车主发布黑屏等相关问题,并有车主已测试了几个可行的解决方法。

1、先空调远程预约吹十分钟,手动MAX开启空调,然后调至R挡,再长按车机开关,主机就能启动了;

2、重启车辆车机,找到车机左下角的音量键(一个小圆点),长按至车机显示大众Logo;

3、整车休眠,锁车等待10分钟以上,至车顶SOS灯熄灭,然后解锁车辆。

大众ID系列被曝大面积车机故障 车主维权 回应来了:已有技术解决方案

图源:上汽大众官网论坛

原文链接:https://tech.ifeng.com/c/8LULfkoFkWg


发表回复